SWRO-STANDARD SPECIFICATIONS
OVERVIEW MEMTIK SWRO
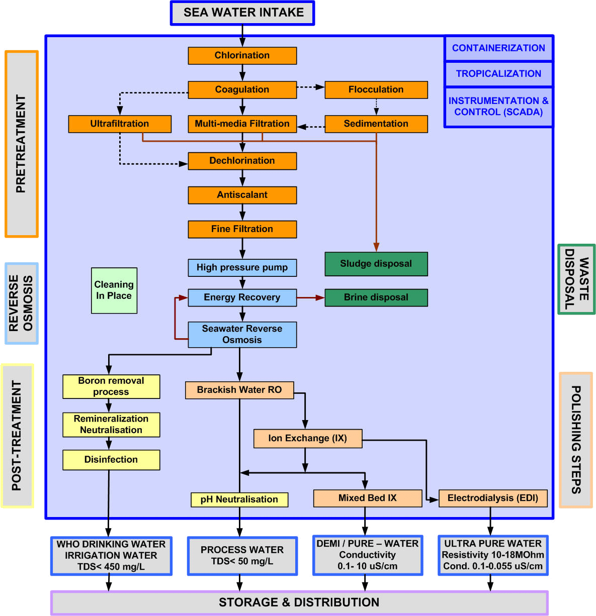
Memtik Water’s Sea Water Reverse Osmosis (SWRO) plants are designed to treat sea water, or high salinity ground water, with < 40,000 mg/L of dissolved solids (TDS) and < 30 mg/L of suspended solids (TSS), to achieve potable water quality. The standard treatment process involves pre filtration (auto backwashing multimedia filters and cartridge filters), anti-scalant dosing to prevent membrane scaling, RO desalination and auto flushing and CIP systems for membrane cleaning. Additional pre-RO and post-RO treatment steps may be added as required to suit feed water conditions and/or treated water quality requirements. The Memtik Water's SWRO plants are available as skid mounted or containerised systems.
Seawater Desaltation Process Overview
We have made quality our habit. It’s not something that we just strive for – we live by this principle every day.


Memtik SWRO Series Product
We have made quality our habit. It’s not something that we just strive for – we live by this principle every day.
SWRO-STANDARD SPECIFICATIONS
OVERVIEW MEMTIK SWRO
Memtik Water’s Sea Water Reverse Osmosis (SWRO) plants are designed to treat sea water, or high salinity ground water, with < 40,000 mg/L of dissolved solids (TDS) and < 30 mg/L of suspended solids (TSS), to achieve potable water quality. The standard treatment process involves pre filtration (auto backwashing multimedia filters and cartridge filters), anti-scalant dosing to prevent membrane scaling, RO desalination and auto flushing and CIP systems for membrane cleaning. Additional pre-RO and post-RO treatment steps may be added as required to suit feed water conditions and/or treated water quality requirements. The Memtik Water's SWRO plants are available as skid mounted or containerised systems.






Get in touch









