The top tier value source for membrane water & wastewater Solution.
Our Quality Policy
Our company is fully devoted to offering top-notch membrane water treatment solutions to our clients. We are firmly committed to not only meeting but also surpassing industry standards and regulatory demands. Our aim is to constantly enhance our processes, products, and services in order to guarantee customer satisfaction and build trust in our brand. Our team is equipped with training and authorized to adhere to the highest quality standards while consistently delivering trustworthy and efficient water treatment solutions. We are unwavering in our dedication to fostering a culture of quality across our organization and are resolute in our pursuit of excellence in all our endeavors.
Your Partners in value delivery for water
To ensure we understand your requirement better


Your Partners in value delivery for water
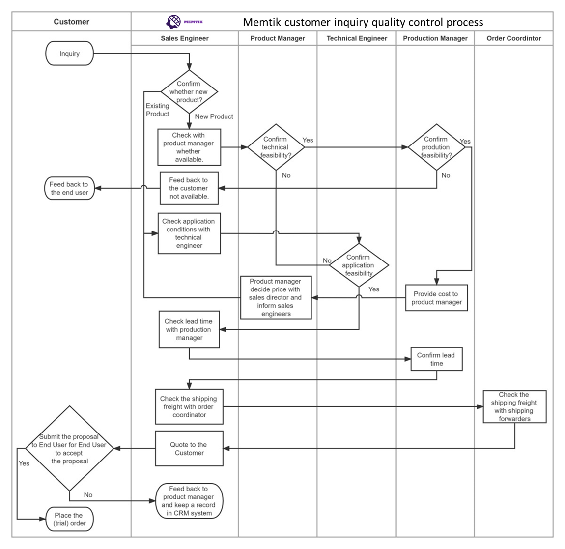
Smooth order process & quality control


Your Partners in value delivery for water
We value your feedback






